寒冷条件下棕色脂肪(BAT)通过非颤栗性产热调节体温,在寒冷适应和能量代谢平衡中发挥关键作用。同时棕色脂肪在人、牛羊等大型哺乳动物出生后被迅速招募富集,对于新生哺乳动物早期生产发育和体温维持发挥着重要的作用。但是目前寒冷条件下调控棕色脂肪产热的途径及其转录调控机制还不明确。近日,学院王林杰教授课题组在自然指数期刊《PLOS Genetics》上发表题为“A distal enhancer ofPparαregulates thermogenesis and mitochondrial function in brown fat”(PPARα增强子调控棕色脂肪产热和线粒体的功能)的研究论文。

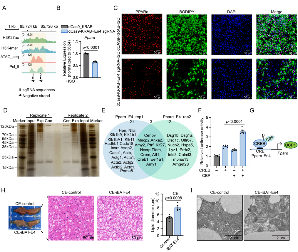
本研究发现一个在长期寒冷适应条件下调控棕色脂肪产热的转录因子PPARα,发现短时间冷刺激不激活PPARα调控BAT产热,但是长期寒冷条件下PPARα被激活促进非颤栗性产热进而调节体温。通过环状染色质构象捕获技术系统绘制了棕色脂肪(BAT)和白色脂肪(WAT)中Pparα基因的染色质互作图谱,揭示了两种脂肪之间显著不同的Pparα相关染色质互作模式,进一步鉴定出一个寒冷条件下棕色脂肪特异性活性增强子Pparα-En4,通过CRISPR干扰系统靶向抑制Pparα-En4区域的活性导致棕色脂肪细胞的分化及产热功能受损。机制研究表明,转录因子CREB与乙酰转移酶CBP协同调控Pparα-En4活性,促进Pparα转录激活,通过解偶联作用将体内ATP的能量快速转化为热量,使机体能够迅速调节体温,进而以非颤栗性产热的方式来应对寒冷环境带来的挑战。动物实验进一步验证,Pparα-En4抑制导致小鼠在长期寒冷适应条件下BAT的产热能力下降、线粒体功能受损;而在37℃热中性条件下,该增强子不参与产热调控,而主要影响棕色脂肪的脂质代谢过程。

图1寒冷条件下PPARα增强子调控棕色脂肪产热和线粒体的功能
四川农业大学为本论文的第一完成单位,博士研究生蒋婷婷为论文第一作者,王林杰教授为通讯作者。团队张红平和李利教授对本项目研究提供了重要的支持。该研究得到国家重点研发计划和西藏自治区重点研发计划的资助。
论文链接:https://journals.plos.org/plosgenetics/article?id=10.1371/journal.pgen.1011915